Declaration Dimona lateness and students - other channels |
|
|
|
|
Declaration Dimona lateness and students - other channels |
|
|
|
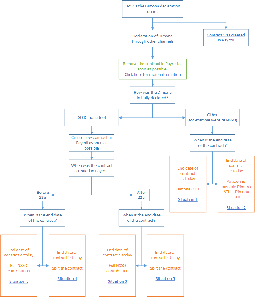
Example: Helen works 12 hours spread across two days, 9 + 10/01/2017, as a student for employer X. Today is 11/01/2017. On 11/01/2017, employer X submits a Dimona declaration at the NSSO website. This contract’s start and end date are both in the past. Only a timely Dimona declaration entitles you to the reduced solidarity contribution. Based on the details entered at the NSSO website, Payroll then readies a contract (contract can be recognised by Delete this contract as soon as possible. Next, submit a new Dimona declaration before midnight for the period initially reported (9 through 10/01 in this example). Please note! Select the OTH contract type instead of STU. Comment: A new employment contract does not need to be created. Tip! |
Example: Anne works 24 hours spread across 4 days (9, 10, 11 and 12/01/2017) as a student for employer X. Today is 11/01/2017. On 11/01/2017, employer X submits a Dimona declaration at the NSSO website. The Dimona declaration for 9 and 10 January is late; the declaration for 11 and 12 January is on time. Only a timely Dimona declaration entitles you to the reduced solidarity contribution. Based on the details entered at the NSSO website, Payroll then readies a contract (contract can be recognised by in front of the employee’s name). Delete this contract as soon as possible. Next, submit two new Dimona declarations before midnight: •One Dimona declaration OTH type for the time period up until yesterday (9 through 10/01 in this example). These hours are billed at the full social security contribution. •And a second Dimona declaration STU type for the time period starting from today (11 through 12/01 in this example) Comment: A new employment contract does not need to be created. Tip! |
Example 1: Kris works 16 hours spread across 2 days as a student for employer X starting on 9/01/2017. Today is 11/01/2017. On 11/01/2017, employer X submits a Dimona declaration using the SD Dimona tool. This contract’s start and end date are both in the past. The Dimona declaration is late. Only a timely Dimona declaration entitles you to the reduced solidarity contribution. Based on the details entered using the SD Dimona tool, Payroll then readies a contract (contract can be recognised by in front of the employee’s name). Delete this contract as soon as possible. Next, create a new student contract in Payroll with full social security contribution and the following details:
Comment: A new employment contract does not need to be created. Tip! Example 2: John works 16 hours spread across 2 days as a student for employer X starting on 10/01/2017. Today is 11/01/2017. On 11/01/2017, employer X submits a Dimona declaration using the SD Dimona tool. The Dimona declaration is late. Only a timely Dimona declaration entitles you to the reduced solidarity contribution. Based on the details entered using the SD Dimona tool, Payroll then readies a contract (contract can be recognised by in front of the employee’s name). Delete this contract as soon as possible Next, create a new student contract in Payroll with full social security contribution and the following details (example continued: the new contract is created on 11/01/2017 after 22:00):
Comment: A new employment contract does not need to be created. Tip! |
Example: Helen works 40 hours spread across 5 days, from 9 through 13/01/2017, as a student for employer X. On 11/01/2017, employer X submits a Dimona declaration using the SD Dimona tool. The Dimona declaration for 9 and 10 January is late; the declaration for 11 and 12 January is on time. Only a timely Dimona declaration entitles you to the reduced solidarity contribution for students. Based on the details entered using the SD Dimona tool, Payroll then readies a contract (contract can be recognised by in front of the employee’s name). Delete this contract as soon as possible Next, create two new student contracts in Payroll as soon as possible (same day, before 22:00): one contract up until yesterday with full social security contribution and a second contract starting from today with solidarity contribution. Example (continued): the new contracts are created on 11/01/2017 before 22:00. oCreate a student contract in Payroll with full social security contribution and the following details:
oCreate a student contract in Payroll with solidarity contribution and the following details:
Comment: A new employment contract does not need to be created. Tip! |
Example: Amber works 40 hours spread across 5 days as a student for employer X starting on 9/01/2017. Today is 11/01/2017. On 11/01/2017, employer X submits a Dimona declaration using the SD Dimona tool. The Dimona declaration for 9, 10 and 11 January is late; the declaration for 12 and 13 January is on time. Only a timely Dimona declaration entitles you to the reduced solidarity contribution for students. Based on the details entered using the SD Dimona tool, Payroll then readies a contract (contract can be recognised by in front of the employee’s name). Delete this contract as soon as possible Next, create two new student contracts in Payroll as soon as possible: one contract up until today with full social security contribution and one contract starting tomorrow with solidarity contribution. Example (continued): the new contracts are created on 11/01/2017 after 22:00. oCreate a student contract in Payroll with full social security contribution and the following details:
oCreate a student contract in Payroll with solidarity contribution and the following details:
Comment: A new employment contract does not need to be created. Tip! |